Electronica Hobby

Alarmă la oprirea/revenirea curentului electric

Acest proiect original semnalizează sonor oprirea sau revenirea curentului electric. Este util în anumite situații în care ai nevoie să știi dacă alimentarea cu energie a fost întreruptă.

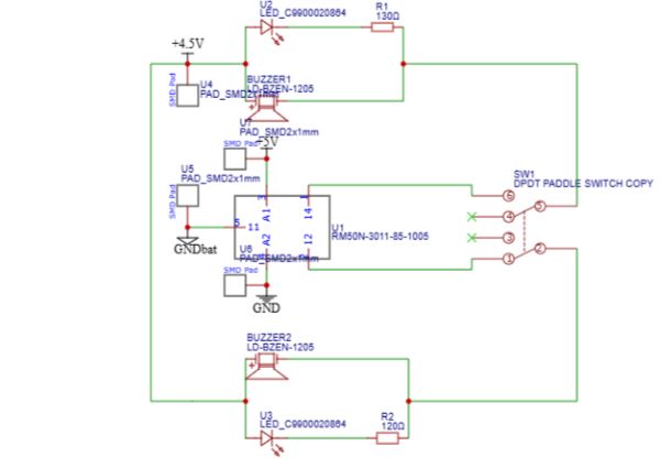
Circuitul este alimentat la 5V prin USB și include un releu controlat de un comutator ON-OFF-ON, care permite selecția între modul „alarmă la cădere de tensiune” și „alarmă la revenire”.

Actualizare (2025)

În această versiune inițială a proiectului, bobina releului nu are o diodă de protecție la decuplare. În practică, la întreruperea curentului prin bobină se generează un vârf de tensiune inversă care poate afecta tranzistorul de comandă sau chiar alimentatorul USB.

Pentru protecție recomand adăugarea unei diode de roată liberă (flyback diode), conectată în paralel cu bobina releului: catodul la +5 V și anodul la pinul de comandă al releului (colectorul tranzistorului). Poți folosi o diodă 1N4148 sau 1N4007.

Această modificare simplă elimină vârfurile de tensiune, prelungește viața tranzistorului și protejează alimentatorul USB. Versiunile următoare vor include această corecție în schema finală.

Schema electronică

Schema alarmei curent electric

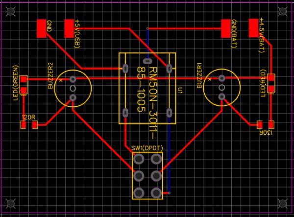
Placa PCB

PCB alarmă curent electric

Dispozitiv

Dispozitiv fizic alarmă curent electric

Componente utilizate

Denumire Specificații
Releu RM50N-3011-85-1005
Comutator DPDT ON-OFF-ON
Buzzere - 2buc Activ 3-5V
Rezistori - 2buc SMD
LED-uri - 2buc SMD
Baterii - 3buc AAA 1.5V

Demonstrație video